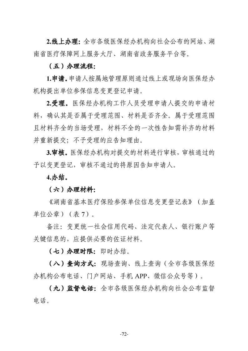
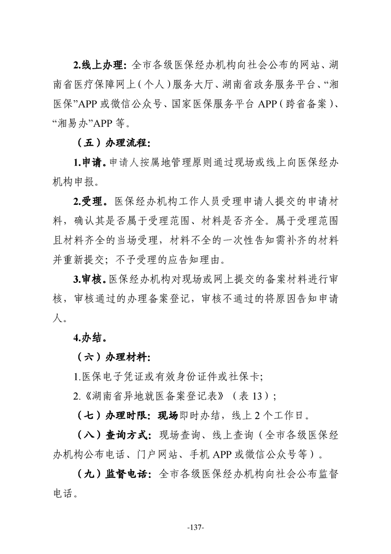
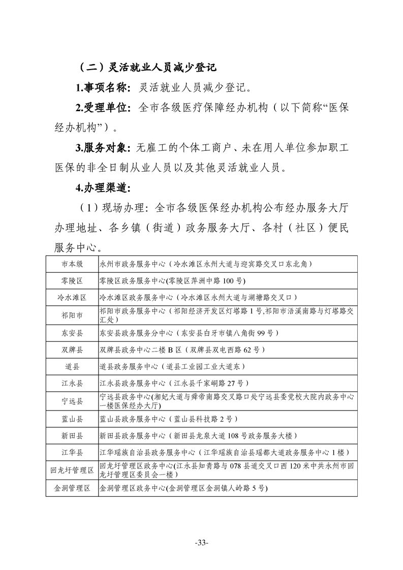
双牌县医疗保障局
您现在所在的位置: 首页 > 政务公开 > 通知公告
分享到:
    • 索  引 号:4311230009/2026-00318 分       类:
    • 发文机关:双牌县医疗保障局 发文日期:2025-09-08 09:23
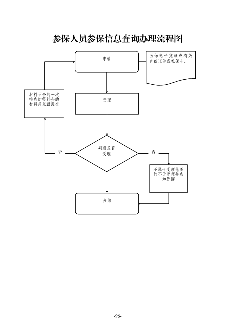
    • 名称:永州市医疗保障局办公室关于落实《湖南省医疗保障经办政务服务事项清单(2025年版)》和《永州市医疗保障经办政务服务事项办事指南(2025年版)》的通知
    • 文号:永医保办发〔2025〕5号
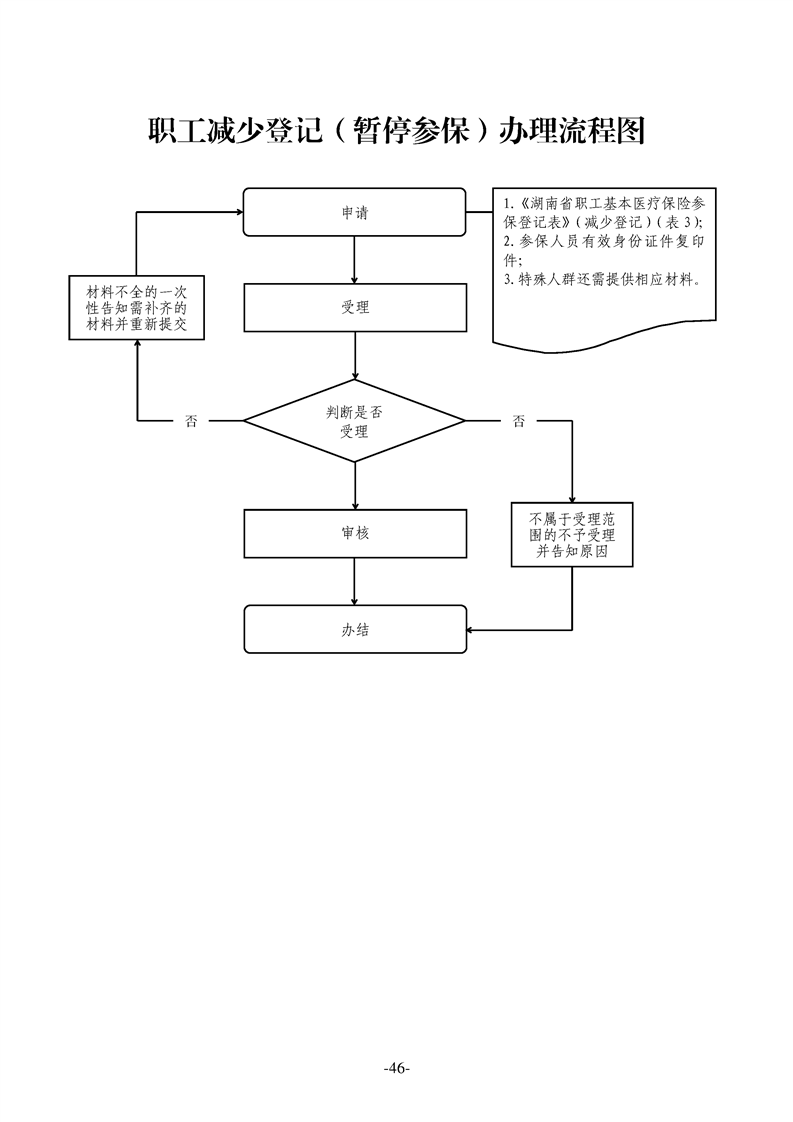
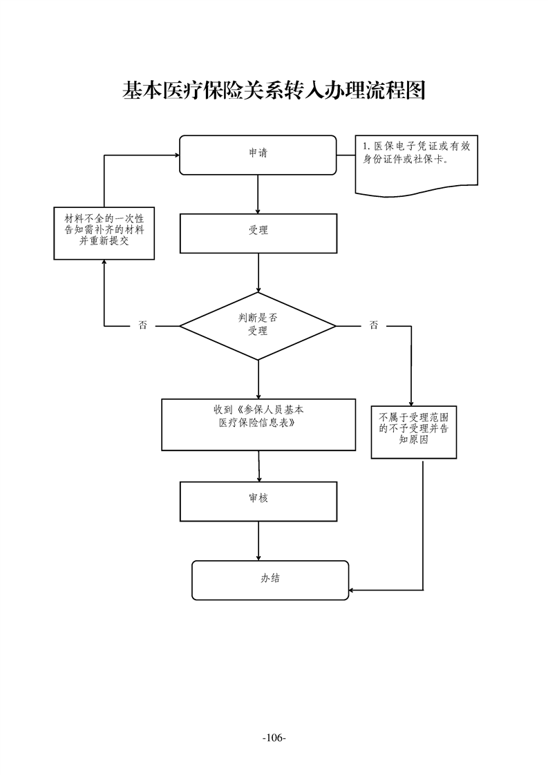
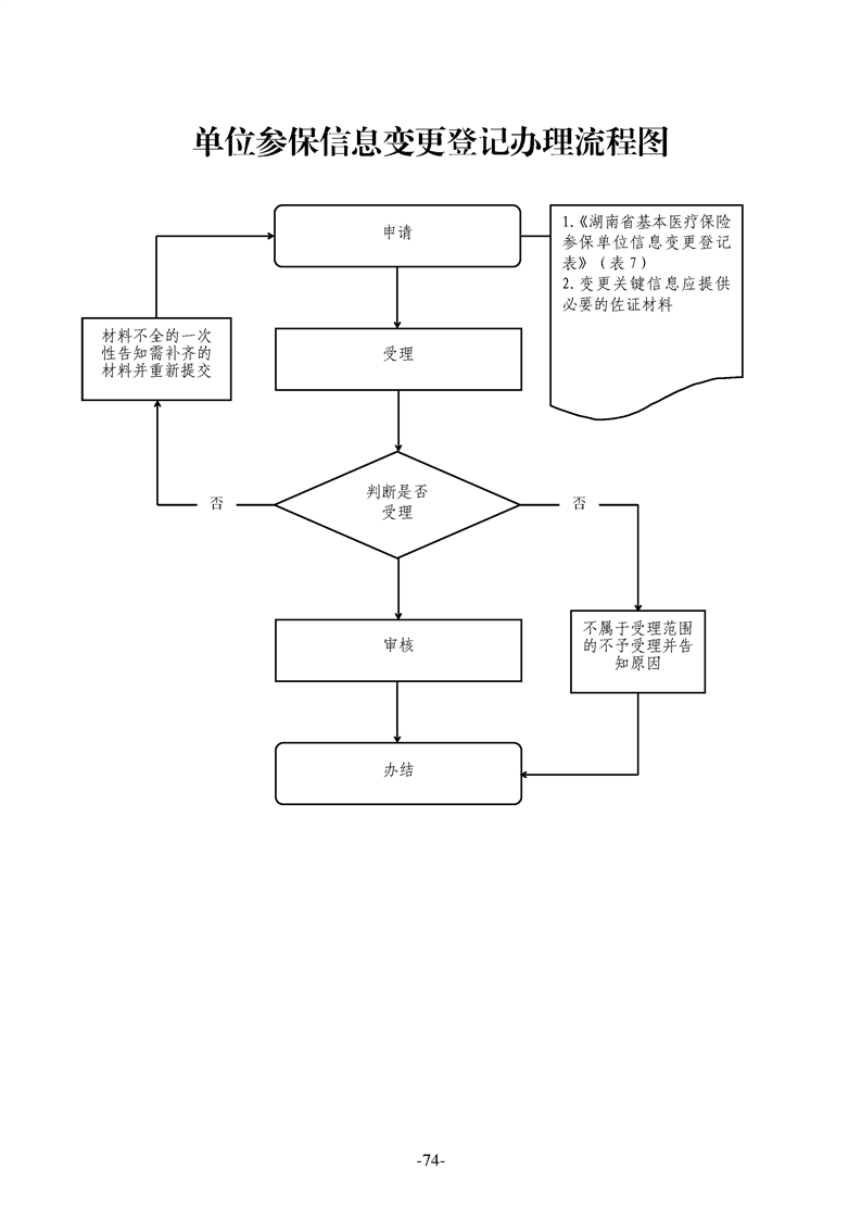
    永州市医疗保障局办公室关于落实《湖南省医疗保障经办政务服务事项清单(2025年版)》和《永州市医疗保障经办政务服务事项办事指南(2025年版)》的通知
























































































































































































































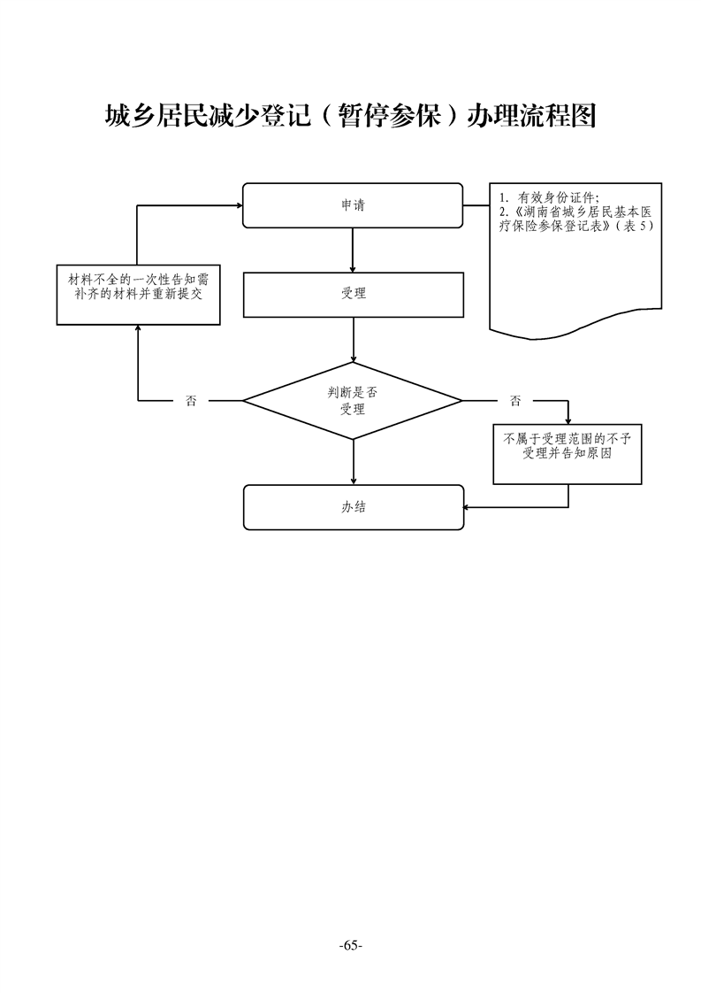
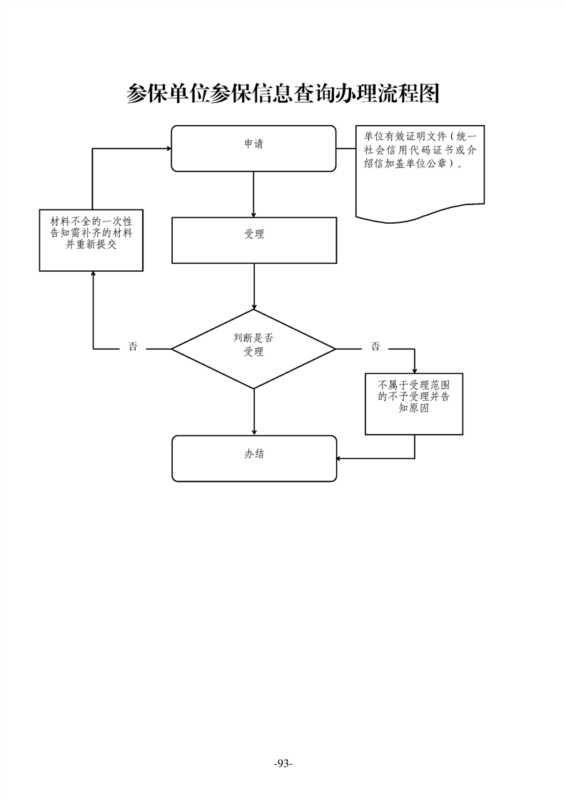
    扫一扫在手机打开当前页